公司电话:023-89030777

企业公告

当前位置:首页 > 企业公告 > 正文

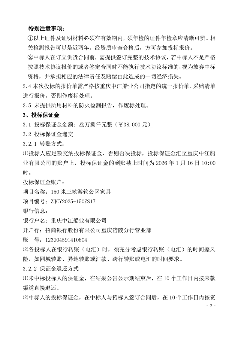
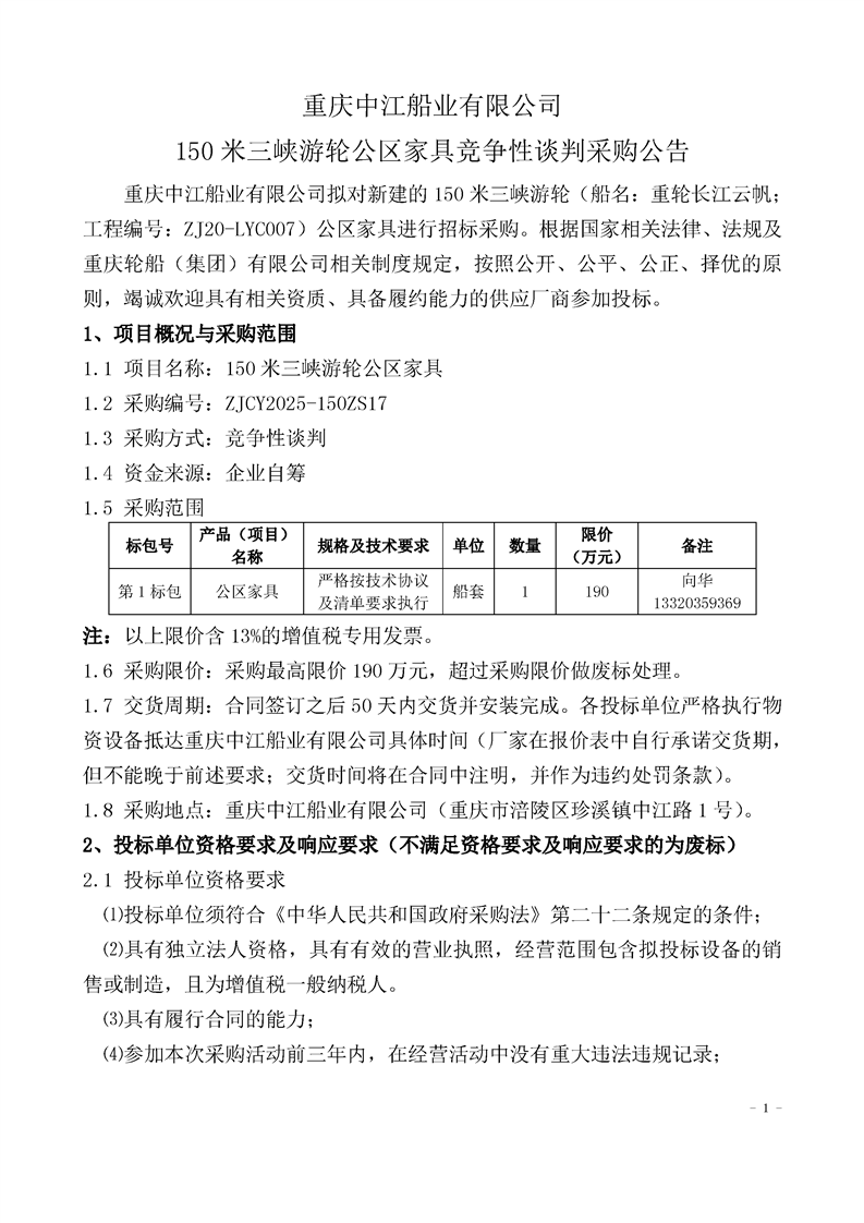
中江船业150米三峡游轮公区家具竞争性谈判采购公告(采购编号:ZJCY2025-150ZS17)

重庆轮船(集团)有限公司  www.cqship.com  2026/1/13  来源: 本站

【字体: 】  【打印此文

网站首页| 关于重轮| 联系方式| |

联系方式

地址:重庆市渝北区财富大道15号高科财富园2号A栋11楼
电话:023-89030777
传真:023-89030766